Gulf Agency Company (Dubai) - User Management Wireframe



Dashboard


User Profiles


User Profile - Search


User Profile - Add User


My Profile


Profile Details - Personal Info


Profile Details - Official Info


Profile Details - Add Task


Chat/Message


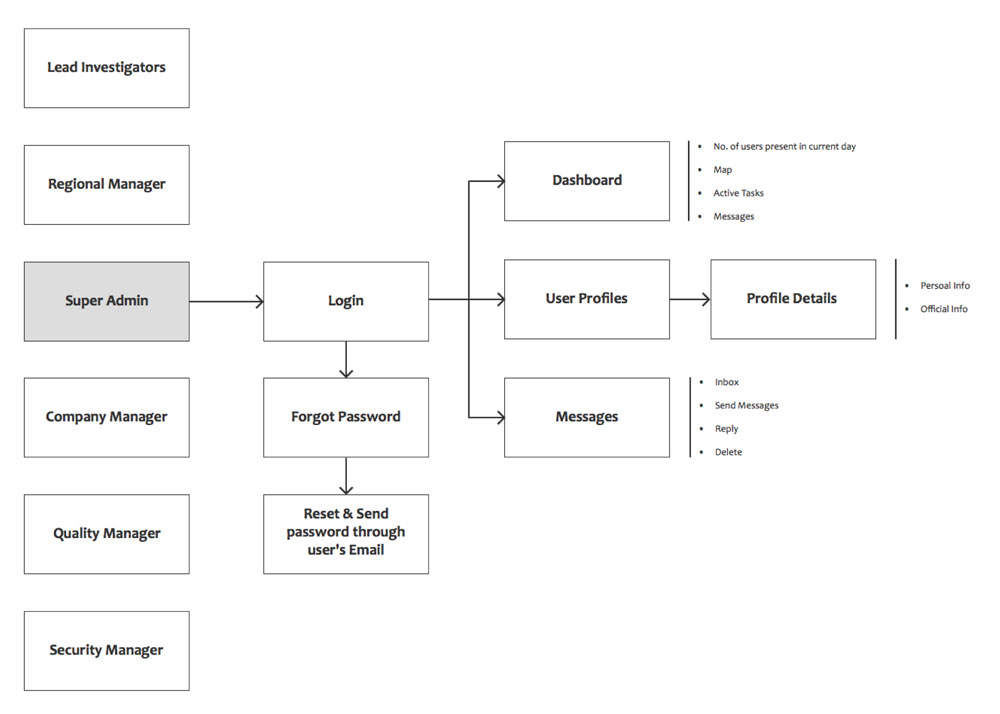
Information Architecture

Description

Scenario : User Management
Have Quality system with about 200 users. The users can have the following roles:
- Administrator
- Lead investigator
- Regional Manager for one or more regions.
- Company Manager for one or more companies.
- Quality Manager for one or more companies and for one or more offices for the selected companies.
- Security Manager for one or more companies and for one or more offices for the selected companies.

Technology/Tools